Panduan Memohon Khidmat Nasihat Daripada Penasihat Undang-Undang | Kementerian Kerja Raya Langkau ke kandungan utama
Pengenalan

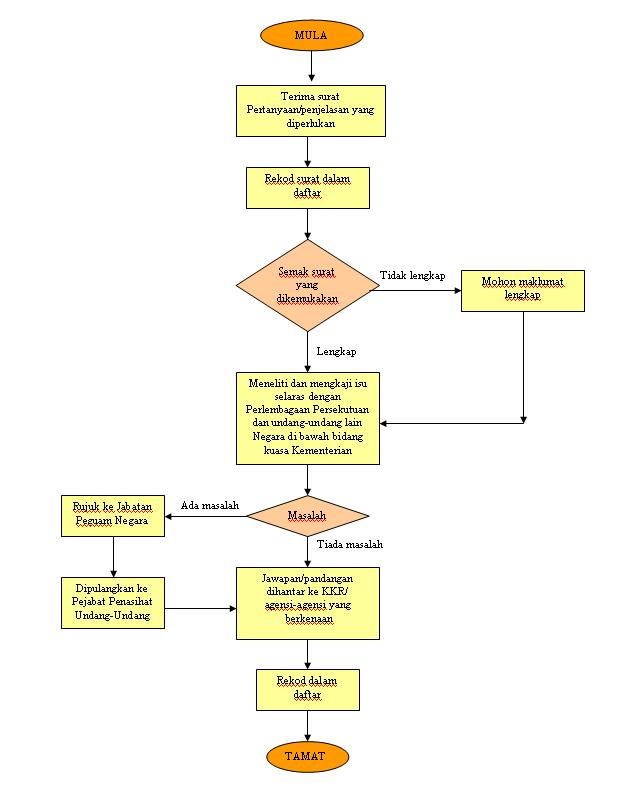
Salah satu tujuan utama Pejabat Penasihat Undang-Undang diwujudkan adalah bagi memberi khidmat nasihat mengenai masalah-masalah yang berkaitan dengan perundangan kepada semua pejabat-pejabat dalam KKR/ JKR.

Objektif

Tujuan risalah ini disediakan adalah sebagai panduan kepada semua pejabat dalam KKR / JKR untuk memohon khidmat nasihat undang-undang daripada Pejabat Penasihat Undang-Undang, KKR.

Panduan ini disediakan bagi memudahkan dan mempercepatkan lagi sesuatu khidmat nasihat perundangan yang diperlukan.

Pertanyaan

Sebarang pertanyaan / penjelasan hendaklah dikemukakan kepada:-

Alamat:

Pejabat Penasihat Undang-Undang
Kementerian Kerja Raya
Tingkat 6, Blok B, Kompleks Kerja Raya
Jalan Sultan Salahuddin
50580 KUALA LUMPUR.

Telefon: 03-27714600    Faks: 03-27119863

File attachments
Required documents

Bagi memastikan khidmat nasihat undang-undang dapat diberi dengan cepat, setiap surat yang dirujuk kepada Pejabat Penasihat Undang-Undang untuk nasihat/pandangan hendaklah disertai dengan perkara-perkara berikut:

1.latar belakang dan kronologi lengkap masalah;

2.salinan surat-surat/minit mesyuarat yang berkaitan; dan

3.nama dan no. telefon pegawai yang mengendalikan untuk dihubungi sekiranya terdapat maklumat yang diperlukan.